-
·安阳民建会员企业、安阳明一医院助力高考并开展爱眼日健康科普活动
-
·河南省人民医院“百县百家百场”专家志愿服务团基层行(殷都站)活动暨安阳地区脑血管病多学科研讨会在殷都区人民医院顺利举行
-
·殷都区人民医院开展“六一”儿童节系列活动
-
·殷都区人民医院举行河南护理职业学院联合培养学校开学第一课
-
·好消息!6月1日,郑州大学第一附属医院优质服务基层行将在殷都区人民医院举行
-
·【安阳仁康医院】“关爱老年人心理健康”宣传活动走进社区
-
·与心灵相约 与健康同行 ——北关区青少年心理健康服务进社区活动
-
·【视界晨报】安阳仁康精神卫生专科医院:关爱精神健康 守护美好心灵
-
·身怀济世救人之医术 心藏忧恤病者之慈念——记中医理疗师齐锦秀
原文网址:【喜报】“国”字认证,使命升级!殷都区人民医院胸痛中心顺利通过国家级认证
【喜报】“国”字认证,使命升级!殷都区人民医院胸痛中心顺利通过国家级认证
更新时间:2026-02-05 关注:2392
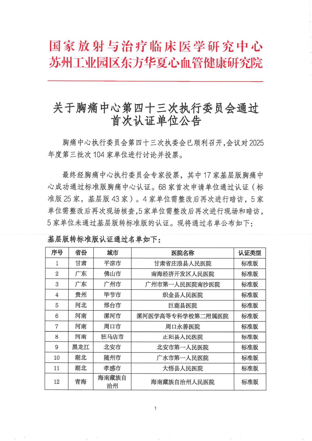
2月4日,国家放射与治疗临床医学研究中心发布《关于胸痛中心第四十三次执行委员会通过首次认证单位公告》,经过严格审核,殷都区人民医院胸痛中心正式通过国家标准版胸痛中心认证。这一里程碑式的成果,不仅是对殷都区人民医院急性胸痛急危重症救治能力、多学科协作水平的权威认可,更标志着殷都区人民医院在心血管疾病诊疗领域的规范化建设迈上了新的台阶,将为区域群众提供更高效、更优质、更安全的胸痛救治服务,为守护百姓“心”健康筑牢坚实屏障。


此次顺利通过国家标准版胸痛中心认证,是荣誉,更是责任;是终点,更是新的起点。下一步,殷都区人民医院将以此次认证为契机,认真落实专家组提出的指导意见,持续巩固创建成果,不断深化胸痛中心内涵建设,进一步优化救治流程、强化技术创新、提升服务质量、完善区域协同救治网络,着力推进胸痛救治从“高速”向“高质”转变、从“救治”向“防治”转型。同时,加大健康科普力度,深入社区、企业、校园开展胸痛防治知识宣传和心肺复苏技能培训,提高群众对急性胸痛疾病的认知度和自救互救能力,努力打造区域内一流的胸痛救治中心,以更精湛的医疗技术、更高效的救治服务、更严谨的工作作风,守护好区域群众的“心”健康,为推进健康中国建设贡献医院力量。
-
·新春守护不缺位 复工复岗再出发——殷都区人民医院全力保障群众就医2026-02-23
-
·医患同心暖新春——精神科病区这场特殊联欢会,藏着最动人的守护2026-02-15
-
·述职亮绩找差距 部署未来启新程——殷都区人民医院2025年度科主任述职汇报会顺利召开2026-02-15
-
·守牢安全底线 情暖新春一线|殷都区人民医院开展2026年春节前安全生产检查暨走访慰问活动2026-02-15
-
·凝心聚力辞旧岁,共赴新程谱华章——殷都区人民医院召开2025年度工作总结会暨新春联欢会2026-02-07
-
·减压赋能,守护同行——殷都区人民医院心理护理学组减压活动圆满落幕2026-02-07
-
·情暖桑榆 乐享安居——殷都区人民医院特困托养中心绘就幸福养老新图景2026-02-06
-
·【喜报】“国”字认证,使命升级!殷都区人民医院胸痛中心顺利通过国家级认证2026-02-05
-
·首例突破!殷都区人民医院成功开展妇科介入手术,破解瘢痕妊娠致命风险2026-02-04
-
·年前收官福利!北京专家第十四次驻诊殷都,护航新春健康团圆2026-02-03


